- 研发背景
-
随着高校招生规模的扩大,迎新工作的数据处理和管理变得更加繁重。传统的手工报到和学籍管理流程存在诸多不足,容易导致效率低下和数据错误,进而引发混乱场面,增加了学校的运营成本和人员工作量。移动互联网时代,如何利用微信这一国民应用进一步提升新生报到效率,成为高校关注的新课题。
为此,新生入学报到管理系统应运而生,成为数字化校园的重要组成部分,涵盖学生处、教务处、后勤和各学院等多个部门。新生报到管理系统通过微信小程序的形式,使得新生可以通过扫码完成报到,极大简化了流程。报到后的数据处理与统计也更加便捷,为学校后续的管理工作提供了有力支持。
-
手工报到
-
数字化报到
-
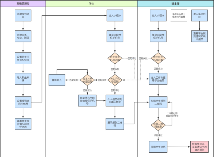
- 业务流程图
-
- 1贴合高校新生报到使用场景
-
系统功能设计紧密贴合高效新生报到的使用场景,并通过优化用户体验,提升整体操作的便捷性和效率。
- 2新生报到小程序,手机扫码即可完成报到,方便快捷
-
新生报到的学生端通过微信小程序实现。学生到校后,扫描学校公布的二维码进入小程序。系统会自动申请获取当前微信绑定的手机号,并匹配相应的新生数据,显示给学生核对。若信息无误,学生即可完成报到,整个过程方便快捷。
- 3班主任工作台小程序,用手机即可确认报到
-
在一般的业务系统中,班主任(辅导员)通常需要通过PC端后台处理学生报到,这往往意味着他们需要携带笨重的笔记本电脑到报到现场。然而,由于现场人多嘈杂,携带笔记本电脑可能带来许多风险(如丢失)和问题(如充电困难)。考虑到手机是随身必备的设备,我们特别设计了小程序端的班主任工作台。班主任只需使用手机就能完成报到确认等操作,这种便捷性是颠覆性的。
- 报到项目管理
- 新生数据管理
- 新生报到
(微信小程序)
- 班主任工作台
(小程序)
- 新生报到数据统计
- 院系、专业、班级管理
新生报道项目支持统一管理,如创建、修改、删除、启用/禁用。
新生报到项目信息包括项目名称、项目年份、项目描述、报到开始日期、报到截止日期、报到指南、是否启用等字段。
支持添加、删除、修改、查看、筛选新生信息。
系统允许通过Excel表格批量导入新生数据,并在导入过程中显示进度,同时提供导入模板供下载。
系统支持筛选出已更新个人信息的新生数据,并可查看修改前后的数据对比。
班主任登录后可以查看所辖班级的学生信息列表及报道情况,列表中明确标识学生是否已报道,并提供未报到学生的筛选功能。
支持将新生信息导出为Excel文件,以便在完成报到后将确认过的数据导入其他业务系统中使用。
新生报到的学生端通过微信小程序实现。学生到校后,扫描学校公布的小程序二维码,进入小程序。小程序会自动获取当前微信绑定的手机号,并与新生报到数据进行匹配。
如果匹配成功,系统将显示学生的院系、专业、班级、个人信息等内容。新生需核对个人信息,如有误,可以根据实际情况进行修改,并提交更改。系统会弹出确认信息窗口,点击【确认提交】按钮后,系统会根据学生的身份证和当前时间生成一个二维码。
新生携带身份证、录取通知书和手机上的二维码截图,交由班主任确认。班主任扫描后,将新生信息与身份证进行比对,确认无误后,点击“确认报到”,即可完成报到手续。
如果手机号未能与系统中的新生数据匹配,系统将提示学生在小程序页面中填写【姓名+身份证号+原手机号】进行数据匹配。匹配成功后,进入个人信息核对步骤。
系统会记录新生修改的个人信息内容,并显示修改前后的对比情况。
班主任工作台也通过微信小程序实现。
班主任通过扫码进入小程序,系统自动获取当前微信绑定的手机号,并根据手机号判断是否为班主任,匹配成功后进入工作台。
班主任可以通过扫描学生的报到二维码来查看学生信息,进行验证和确认报到。
班主任还可以查看已报到和未报到学生的列表,点击学生姓名即可查看其信息并确认报到。
支持对报到项目中的新生数据进行全面统计:
生源地分布与新生数量排行,统计各地新生的分布情况,并导出统计结果,以便为学校的招生地域分析提供数据支持。
按系部班级分组统计,查看已报到和未报到新生人数,并导出统计结果。同时提供统计大屏,实时监控报到期间各院系、班级的报到情况。
报到流量趋势分析,生成时间与人数的趋势曲线图(人数为y轴,时间为x轴),为学校在不同时间段内的资源调配提供依据。
报到项目负责人登录后台后,拥有所管理报到项目的学生数据权限,包括查看学生数据统计和导出统计结果等操作权限。
院系作为全局部门的子集,可以在新生报到模块中从全局部门中选择并启用特定部门作为院系。
支持专业和班级信息的添加、删除、修改和查看功能。
系统自动识别并创建导入新生信息中未存在的专业和班级,并与相关院系(全局部门)信息关联。
班级创建完成后,可为其配置班主任(后台管理员账号)。
报到项目负责人登录后台后,拥有所管理项目下班级数据的管理权限(不具备删除权限),并可设置班主任权限。








