研发背景
高校需定期追踪并上报毕业生就业情况至教育部及省教育厅有关部门,面对庞大的就业数据统计工作,传统人工统计方式既繁重又易出错,要如何做到既准确且高效获取毕业生就业信息,学校就业指导部门都在探索更高效、准确的方法来完成这一工作。
在移动互联网如此发达的今天,是否可以利用信息化手段来处理庞大就业数据统计工作,提高信息准确率和工作效率呢?
有!动易毕业生就业信息追踪管理系统,主要用于学校在毕业季追踪和统计毕业生就业情况,并及时上报给教育部以及省教育厅有关部门,实现方便、及时、全面、准确、真实地统计毕业生就业情况。
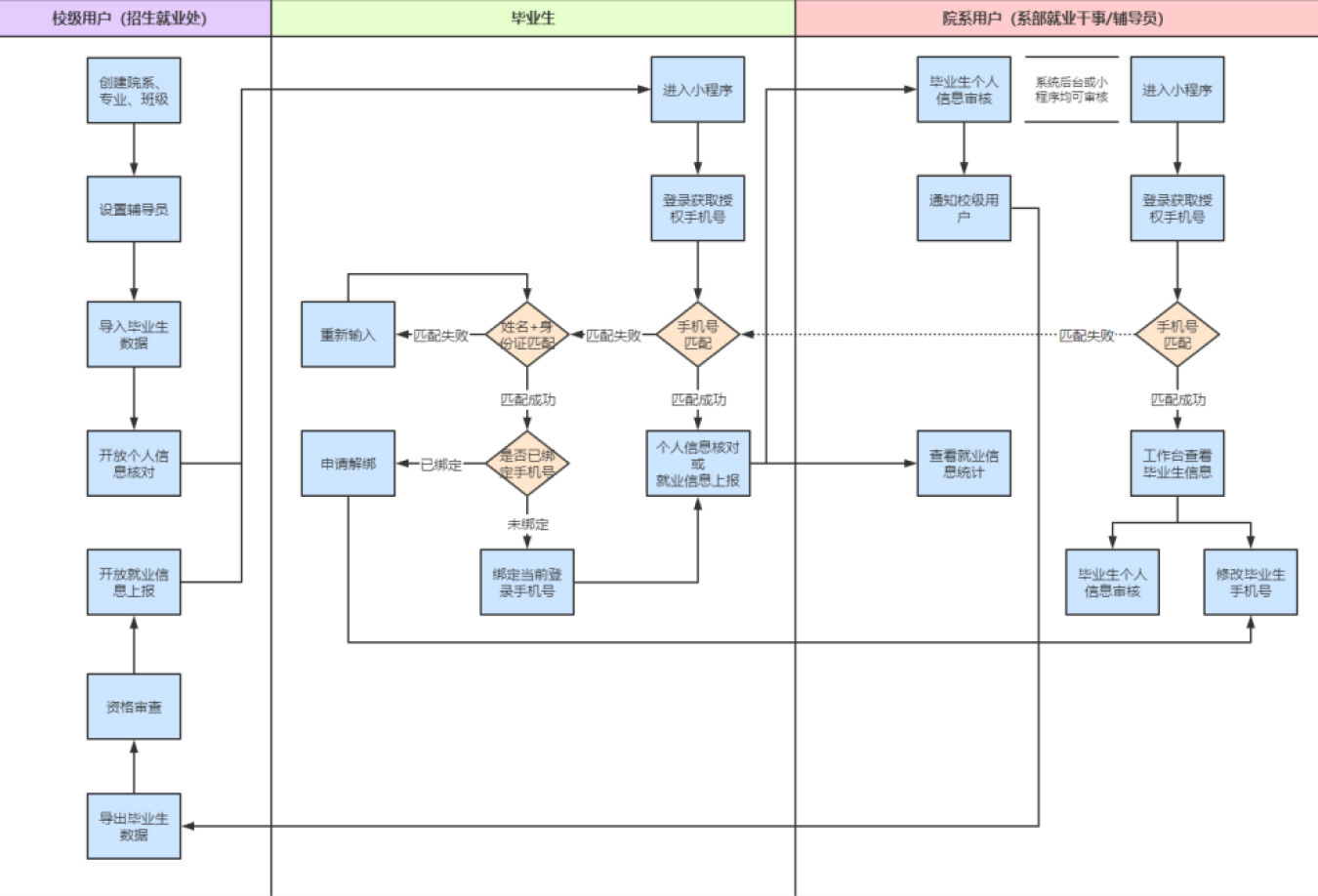
业务流程图

产品优势
-
贴合高校毕业生就业信息追踪管理使用需求,好用易用
系统功能设计紧密契合高校毕业生就业信息追踪管理的实际需求,同时优化用户体验,确保系统操作简便、直观易懂,让用户在使用过程中感到得心应手、高效满意。
-
就业信息上报小程序,让毕业生随时随地上报就业信息
学生端采用微信小程序实现就业信息的便捷上报。班主任通过 QQ、微信、手机短信及邮件等多种通讯渠道发送通知,毕业生在收到通知后仅需扫描通知中的二维码,通过微信快速授权登录,即可随时随地轻松完成就业信息的填报,极大地提升了信息上报的效率。
-
班主任工作台小程序,让班主任随时随地可以审核学生就业信息
班主任端也采用小程序方式。班主任(辅导员)通过扫描二维码进入小程序,小程序自动申请获取当前微信账号绑定的手机号进行身份验证,识别并确认班主任身份后,直接进入班主任工作台界面,即可进行学生基本信息的审核以及毕业生就业信息的核验工作,整个过程流畅自然,方便快捷。
-
信息修改留痕,结果对比一目了然
在数据上报的开放时段内,毕业生可随时更新其毕业去向及就业信息。同时,班主任、校级与院系级用户能够查看每位毕业生数据修改前后的详细对比及具体的修改时间记录,确保信息的透明性与可追溯性。
-
数据直接导出成教育部/教育厅的格式
当所有毕业生的就业信息审核完毕后,校级用户可将本届毕业生的完整数据导出为 Excel 表格,并将 Excel 中的数据导入到教育厅或教育部的系统中,确保信息流转的高效与准确。
功能清单
-
毕业生信息管理
支持添加、删除、修改、搜索、筛选毕业生信息。
支持毕业生数据批量导入功能,用户通过 Excel 表格进行数据录入,导入过程中实时显示进度,系统提供标准的导入模板下载。
毕业生在小程序中完成自主核对及更新个人信息后,由对应院系用户、班级管理员进行初审,校级管理员进行最终审定。系统自动记录修改的数据字段,并直观呈现修改前后详尽对比。审核一旦通过,毕业生信息不可再行修改。
支持校级用户将已审核完毕的毕业生数据导出至 Excel 表格,以方便后续将 Excel 数据导入到教育厅或教育部系统。
班主任(辅导员)登录系统后可查看其负责管理的班级,并可查看、修改和审核所带班级的毕业生信息。
-
毕业生登录小程序学校或班主任利用微信群等多种渠道发布填报通知,毕业生接获通知后,通过扫描通知中二维码快速进入小程序。小程序自动申请获取当前微信账户关联的手机号信息,并与毕业生数据库进行精准匹配:
1.手机号匹配成功时,毕业生直接登录至小程序首页。
2.若手机号匹配未能成功,需通过姓名+身份证号进行毕业生数据匹配:
①若匹配成功,且毕业生信息中尚未绑定手机号,系统将自动完成当前微信手机号与毕业生信息的绑定,随后毕业生即可顺利进入小程序首页。
②若匹配成功但毕业生数据已绑定其他手机号,可联系辅导员解绑原来的手机号,然后绑定新手机号码。
这一复杂但必要的登录逻辑设计,可灵活应对毕业生因工作变动等原因可能导致的手机号更新情况,从而保障系统的时效性与准确性。
-
毕业生个人信息核对
支持毕业生对本人信息进行核对,如信息有误可在小程序中修改并提交,院系用户或辅导员(管理员)将对提交信息进行数据审核,系统将自动记录修改的具体字段及展示修改前后的内容对比,以确保数据更新的准确性和可追溯性。
-
毕业生就业信息上报毕业生根据自身实际情况,在小程序中选择当前状态(待就业、签就业协议书、签劳动合同、其他录用形式、应征义务兵、自主创业、升学),小程序根据所选状态提供不同的表单、选项供毕业生填写。
在开放数据上报期间,毕业生可随时修改个人毕业去向和就业信息,校级用户与院系用户可查看学生修改数据内容的前后对比与修改时间。
-
班主任工作台(小程序)
专为班主任(辅导员)设计的班主任工作台,以微信小程序形式呈现。
班主任(辅导员)扫码进入小程序,小程序自动申请获取当前微信账号绑定的手机号进行身份验证,识别并确认班主任身份后,直接进入班主任工作台界面,班主任能够进行学生基本信息与就业信息的审核工作。
-
毕业生就业信息管理毕业生通过小程序填报就业信息后,管理员可在后台对提交的就业信息进行审核、修改、删除操作。审核分初审与终审两个阶段:对应院系、班级管理员进行数据初审;校级管理员进行数据终审。若审核过程中发现信息不符合要求,可通过微信向毕业生发送通知进行修改并重新提交。
此外,班主任(辅导员)登录系统后可查看其负责的班级信息,查看、修改、审核毕业生的就业信息。
-
院系、专业、班级管理院系为全局部门的子集,可以配置全局部门中在就业信息管理模块中启用的部门做为院系。
系统支持对专业及班级信息的添加、删除、修改、查看及筛选操作。
支持从导入的毕业生信息中,自动识别专业、班级在此新生报到项目是否存在,如不存在则自动创建;支持自动识别院系,并与系统院系(全局部门)信息关联。
班级创建完成后,支持为班级设置一名班主任(后台管理员账号)。
-
行政区划与代码管理
支持行政区划代码管理,以全国统一行政区划代码为准。
支持行政区划代码的添加、删除、修改、查看等功能。
-
毕业生信息上报配置支持设置是否开放个人基本信息核对、信息核对的开始时间、截止时间、信息核对小程序页面中的指南性文字描述等内容。
支持设置是否开放信息上报、信息上报的开始时间、截止时间、信息上报小程序中的指南性文字描述等内容。



