研发背景
随着移动互联网的普及,用户对文学、音视频等多样化内容的付费阅读、下载需求不断增加,传统网站加速数字化转型以满足这些需求。然而,许多网站在商业化运营中面临系统功能不足的问题,既缺乏强大的内容管理系统,又在商业收费功能上存在短板,难以实现内容的精细化管理和灵活的权限控制,无法满足商业资源付费的需求。此外,缺少分成、提现、积分兑换和资源防泄露等完备的运营功能,也影响了平台的活跃度。
用户迫切需要一款专为商业资源运营设计的付费阅读、播放与下载系统,以满足用户快速开展商业资源运营的需求并实现资源的变现。
产品优势
-
与内容管理系统深度集成
与内容管理系统深度集成,充分利用内容管理系统的现有优势,利用内容管理中的权限分配和用户组等功能,可以实现各种权限控制与激励机制。
-
专为各类模型设计的商业收费下载/阅读功能
方案在WebFuture的文章、图片、视频等内容模型的原有字段基础上额外增加了商业收费下载/阅读所需的点券、付费前的预览效果等字段,以满足商业收费下载/阅读的管理需求。
-
用户上传资源、分成和提现
支持用户上传资源,其他人购买资源时给予上传者分成,上传者可以看自己的收益数据并提现,实现了完整的商业运营闭环。这一机制极大的减少了平台运营方的教学资源收集、整理、发布工作。人人为我,我为人人。
-
完备的收费下载/阅读机制
不是简单的单次收费下载机制,而是支持购买后的有效期限控制、购买后的可阅读/下载次数控制等更完备的收费下载/阅读机制。
-
简单但完整的用户运营机制
提供齐全的教学资源运营相关功能,比如:消费与分成记录管理、阅读/下载/播放日志记录管理、充值订单管理、提现申请处理、微信支付订单管理、支付宝订单管理、用户收益数据管理、用户积分数据管理、充值方案管理、涨价规则管理等。
-
齐全的商业运营相关功能
为了防止下载地址泄露,不是直接返回下载地址,而是用专门的程序读取文件流的方式返回给客户端。
-
资源地址防泄露机制
支持简单的用户运营玩法规则,以提升用户活跃度。比如:注册时赠送点券和积分,每次签到可以获得积分等。支持积分兑换,用户可以将自己做任务获得的积分兑换成点券。
-
数据防篡改机制
用户数据、订单数据、充值数据、提现数据、支付数据等所有业务相关数据,都使用了加盐加密的Hash值进行验证,以防数据被通过系统以外的途径篡改(比如SQL注入漏洞、直接操作数据库等)。
功能清单
前台访问权限控制
支持对教学资源的前台访问权限控制,以满足部分特殊业务需要。因为是使用内容管理系统的相关权限控制逻辑,所以可以做到非常复杂的权限控制,包括按用户组、IP访问限定等,且权限控制不影响页面访问性能。
用户充值
用户充值有两个入口,一个入口是在付费阅读/下载流程中,当点券余额不足以支付时就会提示充值,另一个入口则是在用户中心的充值入口。
系统提供了几种充值方案供选择,选择后调用在线支付接口,支付成功后更新用户的可用点券数量,记录在线支付记录和点券充值记录。
用户中心
用户中心主要是针对资源购买者设计。支持用户注册、登录、找回密码、账户管理等功能,直接利用WebFuture的用户中心模块的相关功能。
支持用户查阅“我的消费记录、我的充值记录、我的积分记录、我的充值订单”等。
支持简单的用户运营玩法规则,以提升用户活跃度。比如:注册时赠送点券和积分,每次签到可以获得积分等。支持积分兑换,用户可以将自己做任务获得的积分兑换成点券。
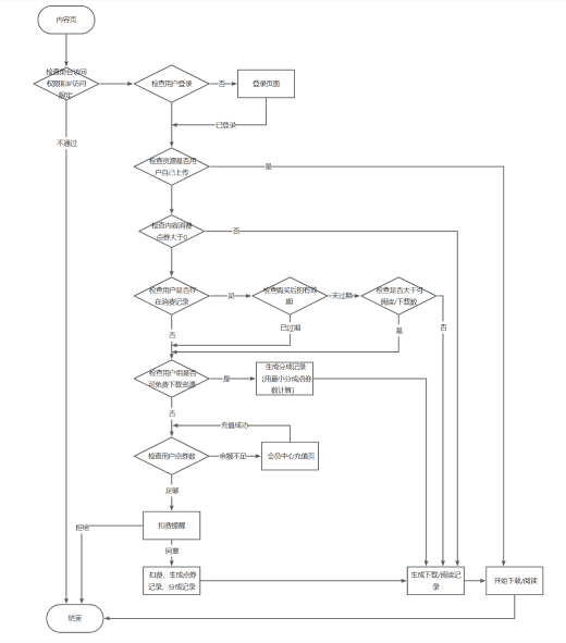
付费阅读/下载/播放
付费阅读的相关逻辑比较复杂,为了方便理解,还是看流程图吧。
购买后,每次阅读/下载都记录日志记录,以用于“购买后的可阅读/下载次数”检查。
为了防止下载地址泄露,不是直接返回下载地址,而是用专门的程序读取文件流的方式返回给客户端。
创作中心
用户创作中心主要是针对资源上传者设计。基于WebFuture的用户创作中心模块深度二次开发,增加了查看用户收益数据、提现等功能。
用户上传及管理教学资源
直接使用原WebFuture的用户创作中心模块的相关功能。
提现及提现记录
用户可以查看自己的可提现金额,设置提现账号信息,查看提现明细记录。用户可提交提现申请,查看提现申请的处理结果。支持银行账号、微信、支付宝、消费账号4种提现渠道。
用户收益数据
用户可以查看自己的整体收益情况。包括昨日收益、近30日收益、本月收益、累计收益、可提现金额。另外用列表的方式显示了近7天/近14天/近30天的每天收益数据(分成收益和打赏收益),可以利用该列表分析每天的收益变化。用户还可以在作品收益页面中查看自己上传的每个教学资源的收益情况。
付费运营
消费与分成记录管理
支持集中统一查看所有教学资源的消费与分成记录,可以搜索、筛选记录。
阅读/下载日志记录管理
支持集中统一查看所有教学资源的阅读/下载/播放日志记录,可以搜索、筛选记录,超管可以删除记录。
充值订单管理
支持集中统一查看用户的充值订单。对于未支付成功的充值订单,可以手动确认完成,以解决某些特殊情况下造成系统记录充值不成功但用户实际已完成充值的问题。
支持手动充值功能,有权限的管理员可以在后台帮助用户手动创建充值订单,完成充值流程。
提现申请处理
支持查看和处理用户的提现申请。支持审核通过/取消审核、打款/取消打款、完成/取消完成、作废等操作。
支持导出提现申请记录,供管理员线下转账使用。
支持导入提现处理记录,导入后自动完成提现申请。
微信支付订单
支持集中统一管理通过微信支付的充值记录。以方便与微信支付平台对账。
支付宝支付订单
支持集中统一管理通过支付宝支付的充值记录。以方便与支付宝支付平台对账。
用户收益数据管理
支持集中统一管理用户的收益数据。
用户积分数据管理
支持集中统一管理用户的积分数据。
充值方案管理
支持创建、修改、删除、启用/禁用充值方案。支持对充值方案进行排序。
充值方案支持设置点券与金额的兑换规则。比如1000点需要10元,5000点需要50元,10000点需要98元。
涨价规则管理
支持创建、修改、删除、启用/禁用涨价规则。
规则字段包括:规则名称、涨价幅度、下载天数、下载次数、是否禁用等。
数据字典管理
教学资源数据字典分为“学科管理”、“年份管理”、“版本管理”、“资源类型管理”,管理员可以分别对这四种数据字典,进行添加、修改、删除、排序等操作。
参数配置
支持设置各种商业运营相关的参数,比如:点券的名称、点券的单位、提现时点券与资金兑换比例、积分与点券兑换比例、购买后的有效期限、购买后的可阅读/下载次数、默认创作者分成比例、默认创作者分成年限、默认创作者最小分成点券数等。
支持配置用户运营相关的参数,比如:注册时赠送的点券数、注册赠送的积分,每次签到可以获得的积分数等。
支持按用户组配置消费时优惠折扣率、创作者分成比例、创作者分成年限等参数。用户组的设置优先级大于平台的默认设置。
支持配置微信支付、支付宝支付的有关参数。
