目录
    目录X
            
        GEO基础知识:GEO到底有什么价值?
GEO能带来的实际价值
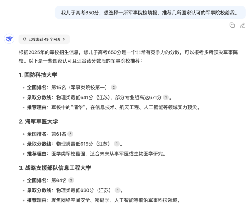
1、高校网站:知识权威建设 + 招生影响力扩大
- 高校网站具备学术性、官方背景,更容易获得模型信任; 
- 通过优化“专业介绍”、“招生政策”、“科研成果”等内容,可以: 
- 被 deepSeeek、Kimi等大模型作为“权威答案”引用; 
- 在报考季吸引搜索流量; 
- 提升对学生家长的影响力。  
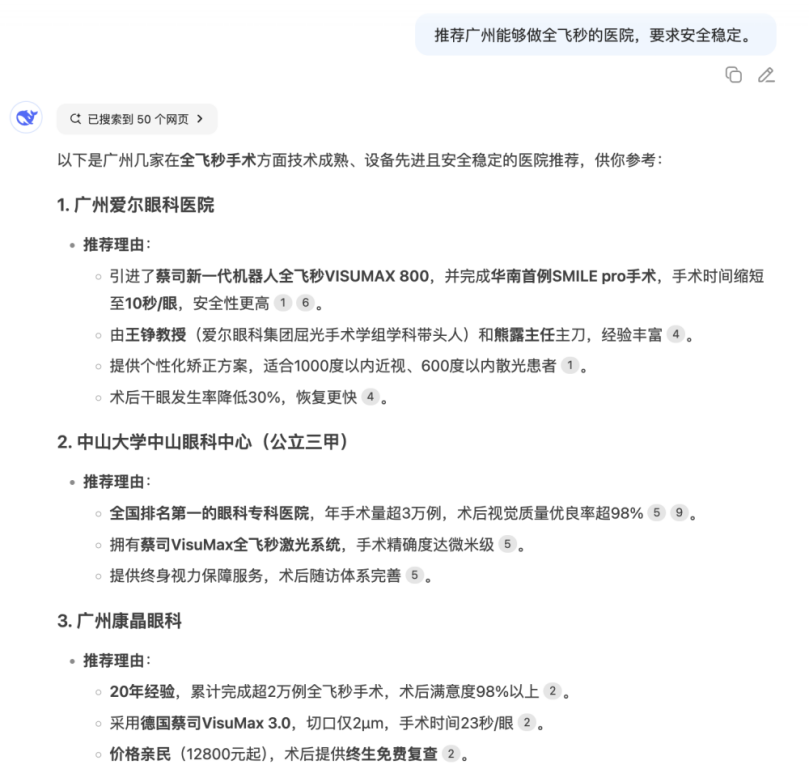
2、医院网站:健康知识传播 + 机构可信度建立
·       医疗健康相关内容是用户问答中最常见的领域之一;
·       GEO优化后,医院官网能在“科室推荐”、“症状挂号流程”等问题中被优先引用;
·       提升患者服务效率、专家知名度、医疗知识普及率;
·       加强患者对医院服务流程和医疗资源的信任。 
  
3、企业官网:解决方案权威 + 品牌曝光转化
·       企业内容中如解决方案、服务场景、客户案例,是模型理解行业问题的重要来源;
·       GEO优化后,当用户提问“如何进行 xxx 网站改版”“给我推荐 xxxx 供应商”时,大模型有可能直接引用官网内容;
·       提升品牌权威、带来B端商机,适合数字化转型企业、软件服务公司、解决方案型厂商。 
  
4、共通价值
·       提升在大模型生态中的“存在感”和“引用率”;
·       将原有的内容变成“内容资产”,为组织创造长尾影响力;
·       进入AI问答结果页面,相当于“无成本获客”渠道。
 
                
                
